第117回 チョコボール計測(いちご)
本日の計測結果を報告します。
今日はいちご味で5箱開けます。
これも、以前カンパして頂いたものです。
計測結果
| date | best_before | weight | box_weight | number | factory | shop | angel | net_weight | mean_weight |
|---|---|---|---|---|---|---|---|---|---|
| 2019-01-13 | 2019-07-01 | 31.128 | 4.858 | 15 | 小山工場 | amazon | なし | 26.270 | 1.751 |
| 2019-01-13 | 2019-07-01 | 30.932 | 4.860 | 15 | 小山工場 | amazon | なし | 26.072 | 1.738 |
| 2019-01-13 | 2019-07-01 | 32.518 | 4.864 | 16 | 小山工場 | amazon | なし | 27.654 | 1.728 |
| 2019-01-13 | 2019-07-01 | 31.999 | 4.835 | 16 | 小山工場 | amazon | なし | 27.164 | 1.698 |
| 2019-01-13 | 2019-07-01 | 32.231 | 4.849 | 16 | 小山工場 | amazon | なし | 27.382 | 1.711 |
今回はエンゼル出ませんでした。
基礎集計
これまでのいちご味の集計結果です。
| 項目 | 数 |
|---|---|
| 計測データ数 | 29 |
| 銀のエンゼル出現数 | 1 |
| 金のエンゼル出現数 | 0 |
| 最小 | 中央値 | 最大値 | 平均 | |
|---|---|---|---|---|
| 正味重量 | 26.036 | 26.710 | 27.654 | 26.748 |
| 個数 | 15.000 | 15.000 | 16.000 | 15.448 |
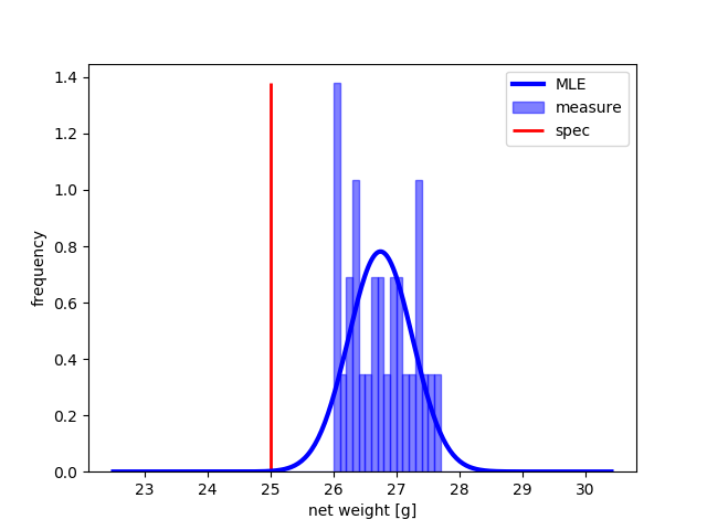
この図は正味の重量のヒストグラムです。
赤い縦線が仕様(25g)を表しています。
青い太線で正規分布と仮定した最尤推定量をプロットしています。
エンゼル出現確率の予測
通常版のエンゼルの予測を行っていきます。 これまでの通常版パッケージの開封結果は次の通りです。
| 項目 | 数 |
|---|---|
| 計測データ数 | 315 |
| 銀のエンゼル出現数 | 16 |
| 金のエンゼル出現数 | 0 |
この結果を使ってベイズ推定によるエンゼルの出現確率推定を行います。
はじめに銀のエンゼルの出現確率の推定です。
90%信用区間(上下それぞれ5%)は、下側が3.46%上側が7.55%という結果です。

現在の期待値は5.40%です。
次に金のエンゼルの出現確率の推定です。
90%信用区間(上下それぞれ5%)は、下側が0.02%、上側が1.01%という予測になっています。

今のところの金のエンゼルの期待値は0.33%です。
広告
Amazonの欲しいものリスト作ってみました。
チョコボールのカンパ募集中です。
チョコボールをカンパする

- 出版社/メーカー: 森永製菓
- 発売日: 2016/03/01
- メディア: 食品&飲料
- この商品を含むブログを見る

SIMERST 改良版 携帯タイプはかり ポケットデジタルスケール(秤) 0.001g-100g精密 業務用(プロ用) デジタルスケール 電子天秤
- 出版社/メーカー: Simerst
- メディア:
- この商品を含むブログを見る